产品展示

工艺技术先进 经济合理 生产增效

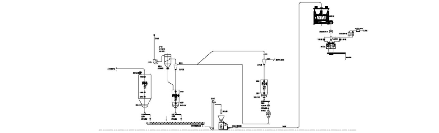
  • 供粉系统

智能供粉系统配置远程上位机,设备现场无需人员干预,操作人员位于中控室内进出操控。按使用要求,根据程序实现面粉、碎头、杂粮等原料粉的自动混配及输送、碎头粉的回收、粉碎及输送。同时系统具备高低料位提示、设备故障及初步诊断、生产数据及故障信息的纪录及传输,大大降低了劳动强度,提高生产效率。

产品布局

产品布局

通过正压输送管道从面粉厂粉罐区域输送至挂面面粉仓内。车间配备1套5吨吨容量的面粉仓,用于暂存面粉。车间配备1个2吨容量的碎头粉仓及1个2吨碎头仓,各仓底部设置气锤和绞龙,通过绞龙的转动频率控制供粉的流量(绞龙调试时需进行标定);所有绞龙汇集至1台桨叶式混合绞龙内,在物料的输送过程中实现混合。混合后的物料经过提升机,输送至粉体压松机进入减重称,然后至和面锅内备用。

核心单机设计介绍

  • 01

    人工投料站

    1)在风机抽气状态下,工作仓内腔获得一定负压,将投料时产生的粉尘吸入过滤器,避免外泄至箱体外。从而有效地避免了操作者与物料飞尘直接接触,保护操作者身体健康。

    2)震动筛放置在料仓内部,使震动筛工作时产生的粉尘被集中在料仓内部,便与风机吸入过滤器进行过滤。

    3)风机底座与投料仓上部为法兰螺栓快拆联接,在更换滤芯时,要移开风机及风机座,在更换筛网或维护修理时,·好把风机及风机座从投料仓上部移开,以减少投料仓上部的重量,便于气弹簧打开、安全可靠。

    4)投料仓门设置气弹簧汽开器,便于操作者开启。仓门周边都镶嵌密封条,使粉尘不至飞出。在仓门关闭后,才可用反吹气囊反吹。

    5)离心风机:是整个除尘系统的动力元件,用来形成一定负压,阻止粉尘外泄,并抽走筛分物料时弥漫的粉尘,方便设备操作。

    6)震动电机:是整个下料筛选系统的动力元件,用来提供震动筛起震的激震力。

  • 02

    脉冲除尘器

    1、谷物除尘的主要设备;

    2、外跨式脉冲控制仪方便调节;

    3、多种形式的结构的除尘器供客户选择(高压型、低压型);

    4、可根据用户要求定做各种型号的除尘器

  • 03

    振动出仓器

    1、以振动电机为振源,驱动料斗高频振动,中心锥形卸料盘促使仓内物料缓慢而均匀的流出,并有防止物料结拱的作用;

    2、整体激光下料,尺寸精度更高,位置更准确;

    3、锥型斗采用整体旋压技术加工而成,结构强度更高,更牢固;

    4、振动角度和激振力可调,根据出料情况,用户可方便调节;

    5、上下链接圈采用整体成形的硅胶软连接圈,与物料接触无毒、不老化、耐用度更高;

    6、减震采用橡胶弹簧,克服了原连接臂断裂的问题;

    7、整体结构有电脑进行了优化设计,结构更加合理,出料更加顺畅,活法效果更好。

  • 04

    粉体压送机

    输送过程无含湿量变化、无温度变化;混合粉无分离现象;

    输送管径小易配管施工:

    无泄漏、环保、节能;

    广泛应用于食品、药品、化工、冶金等多种粉体输送。

  • 05

    插入式除尘器

    1、输入电压:AC180~240V 50Hz

    2、输出电压:DC24V

    3、输出电流:1A

    4、输出路数:140

    5、输出脉冲间隔:1~60(1~99)秒连续可调

    6、输出脉冲宽度:0.01-0.30(0.01--0.99)连续可调

    7、口令密码:1~99任选

    8、外形尺寸:268mmX188mm×90mm

    9、使用环境:

    (1)温度 -20°℃--50°℃

    (2)空气相对湿度≤80%

    (3)无严重腐蚀性气体和导电尘埃

    (4)无剧烈震动或冲击

    10、安装方式:挂式

video-1

关于伟德bv1964

伟德国际1949致力于为客户提供全流程智能化食品生产、包装流水线解决方案,是国家级高新技术企业,国家农业部授予国家面制品包装装备研发中心,承担国家十三五重大专项,山东省技术中心,专精特新企业,山东省工业设计中心,青岛市农业产业化龙头企业、战略性新兴企业。

伟德bv1964旗下拥有青岛海科永佳智能科技有限公司、青岛海科央厨智能科技有限公司、青岛海特佳智能科技有限公司、青岛伟德bv1964国际贸易有限公司等多家具有独立研发生产能力的智能装备子公司,公司产品涉及:食品包装生产线、挂面主机烘房生产线、油炸/非油炸方便面生产线、乌冬面生产线、馒头包子智能生产线、米粉智能生产线、鲜湿面/半干面智能生产线、挤压面生产线、手排面生产线,智能水饺生产线,业务足迹遍布祖国各大省市、自治区,出口国外38个国家和地区。

目前伟德bv1964拥有员工460余人,研发90余人,技术服务60余人,每年的研发投入占销售收入的10%以上。制造基地配有德国进口激光切割加工中心、立式加工中心、法兰克数控机床、OTC机器人焊接等世界先进加工制造设备,建立了完备的ISO9001国际质量体系和GB/T2949-2013知识产权管理体系。拥有国家专利407余项,多项PCT国际专利,软件著作权17项。

伟德国际1949始终专心、专业、专注于智能装备的研发和科学技术的创新,秉承以客户为中心,以品质为生命,以创新为动力,以奋斗为本质的经营理念,为客户创造更高的价值。以制造国际品质的智能装备,引领中国食品行业健康有序发展为使命,推动中国食品行业健康有序发展,为中国主食产业的集约化、规模化生产做出积极贡献。

合作伙伴

  • dde226f121c95bc4.jpg_20181126160603_220x100
  • f5e91be08852490d.jpg_20181126160559_220x100
  • 67e10465b7d4189a.jpg_20181126160601_220x100
  • 665b86ddbb4f2c8c.jpg_20181126160604_220x100
  • 539414b1c4b6c86d.jpg_20181126160603_220x100
  • 67e10465b7d4189a.jpg_20181126160601_220x100
  • 081940d1ba3bc55e.jpg_20181126160604_220x100
  • a6d73a2b6225890c.jpg_20181126160557_220x100
  • 7dcab8da9c380605.jpg_20181212140605_220x100
  • 1dcfa5e1cb151c94.jpg_20181126160606_220x100
  • 2ee7c1a02ef8b85b.jpg_20181126160606_220x100
  • 9ad913d3f3aed2a7.jpg_20181126160605_220x100
  • 383de764ed5998d6.jpg_20181212140605_220x100
  • 918a34973a64f896.jpg_20181212140605_220x100
  • 9470e9519a23130a.jpg_20181214112135_220x100
  • a64c8215411b8fff.jpg_20181126160605_220x100
  • ca88f05e0f62e42f.jpg_20181214112135_220x100
  • fd19fb9e9157ad96.jpg_20181214112122_220x100

立即询价

如果您对产品有任何疑问或需求,请填写以下表格,我们将尽快与您联系。

18266210018

Baidu
map