喜讯丨青岛伟德bv1964挂面生产线创新技术入选2024年山东省低碳技术成果目录
2024-07-24
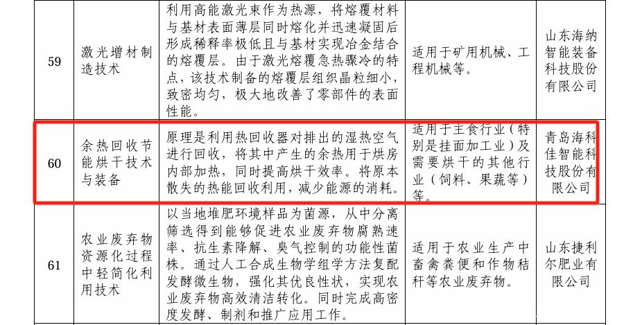
近日,山东省科学技术厅和山东省生态环境厅联合发布《2024年山东省绿色低碳技术成果目录》,伟德国际1949申报的“余热回收节能烘干技术与装备”成功入选。


“低碳”是节能减排的重要一环,在“双碳”背景下,食品机械装备的技术升级实现低碳生产已成为食品产业环保发展的助推器,逐渐开始以保障食品绿色健康、低碳生产的理念为研发的主线,把绿色制造、低碳运行引入到食品装备中。在挂面、米粉等生产中,伟德bv1964智能装备实现了从原料处理到成品包装的全流程智能化的解决方案,在节能减排上又取得突破,智能节能型食品干燥系统中的余热回收节能烘干技术是利用热回收器对排出的湿热空气进行回收,将其中产生的余热用于烘房内部加热,同时提高烘干效率。将原本散失的热能回收利用,减少能源的消耗。同时,减少了燃放煤炭等传统能源的使用,降低二氧化碳等温室气体的排放,对环境保护起到关键作用。

以挂面烘干为例,抛开生产品种和产能规模的因素,传统干燥技术烘干成本为90元/吨—100元/吨不等,有的高达200元/吨左右,成本居高不下。余热回收节能烘干技术的应用,使生产每吨挂面干燥费用降幅明显。截止目前伟德bv1964已在行业内推广了50余条挂面生产线节能干燥改造项目。据目前应用案例数据统计分析,在能源消耗方面,夏季消耗65kwh/吨±5%;冬季消耗95kwh/吨±5%;全年平均能耗不高于80kWh/吨,烘干成本较使用天然气锅炉可降低40%以上。

我国是米粉、挂面等主食的生产大国,余热回收节能烘干技术对于生态环境防治方面具有巨大的潜力,切实帮助企业降低食品干燥成本,提高产品市场竞争力,是未来挂面干燥节能技术的发展方向。
此次入选的绿色低碳技术,是对伟德bv1964推动行业绿色低碳发展所做工作的充分肯定与殷切期待。伟德bv1964将加大该新技术的推广应用,并以此为契机,坚持以创新为动力,加快新技术的研发,降低新技术中设备制造成本,减少用户在挂面干燥建设及技改上的一次性投资,帮助用户实现绿色发展、节能高效、品质提升的发展目标。